Singapore Park Access Control Upgrade Case Study: Cyberose QR Code All-in-One Access Controller supports retaining card swiping while adding QR code scanning for entry. It leverages the existing controller and Wiegand wiring—card data follows the original path, while QR code data goes directly to the visitor system for online verification and local door unlock. No platform changes or lock replacements needed—achieves visitor management upgrade for legacy access control at low cost.
The upgrade artifact for Park access control : No need to replace controller, you can add QR code visitor reservation!
——Case analysis of the real upgrade and transformation of traditional card access control in Singapore industrial parks
Table of contents:
1. Add a "lossless upgrade" to the QR code access controller( all-in-one device)
2. Why not just replace it with a QR code reader
3. Process diagram for QR code access control using card swiping and scanning to open the door:
4. Upgrading principle of using QR code access controller( all-in-one device):
5. Why is this QR code access controlle (all-in-one device) the first choice for upgrading traditional access control in the park

Text:
A system integrator in Singapore has a park access control upgrade project. The original system in the park mainly relied on card swiping, and the controller did not support visitor management, causing headaches for property management due to temporary user access. The upgrade requirement is to retain the card swiping function, while adding QR code visitor control and minimizing renovation costs.
1. Add a "lossless upgrade" to the QR code access controller( all-in-one device)
The customer has chosen Sephoros'
QR code access control all-in-one machine as a dual role "reader+all-in-one machine". The installation process is simple: replace the original card reader with an all-in-one machine and connect the Wiegand interface to the controller. The card swiping data still follows the original path and is processed by the controller to open the door; The QR code data is uploaded to the visitor system (customer owned platform), and after online verification of permissions, the all-in-one machine directly triggers the relay to open the door. The entire process does not require dismantling old equipment, only parallel control of the same lock is needed.
2. Why not just replace it with a QR code reader
Replace the original card reader with a QR code reader. At the technical level, card swiping and scanning are essentially "reading a string of data" and then handed over to the controller for processing. But the problem is:
*The original controller may not necessarily support visitor logic: visitor systems typically require frequent online verification (to determine appointment times, number of entries and exits). If all data goes to the original controller, the memory and processing speed of the old controller often cannot support it.
*Even if supported, it may still be necessary to upgrade the controller firmware
*Access control management software often requires an overall upgrade
*The access control system was not developed by the system integrator themselves, and the upgrade cost of the original access control system platform is high
*The cost of renovation is high, the risk is high, and the cycle is long, resulting in many projects being put on hold
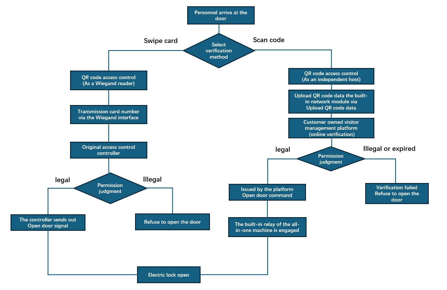
3. Process diagram for QR code access control using card swiping and scanning to open the door:
4. Upgrading principle of using QR code access controller( all-in-one device):
According to the flowchart above, it can be seen that there are actually two isolated access logic channels running inside the QR code access controller:
A、 Principle of card swiping data reading:
Work path:
Swipe card → QR code access control integrated machine → (Weigen output) → Original access control controller → Open door
Principle: The QR code access controller has a built-in card reading module, which is only responsible for reading the physical card number or encrypted identification information in the card. This process belongs to the low-level data collection and does not involve any access permission judgment. Completely following the logic of the original access control system, this channel causes the QR code access controller to "logically degrade into a regular card reader head" in the system.
B、 Principle of QR code reservation for door opening:
Work path:
Scan code → QR code access controller → (HTTP/MQTT) → Visitor system → Permission judgment → Return result → All in one machine direct control door opening.
Principle: The QR code access controller captures the QR code image through a camera and decodes it locally to extract the unique identification data contained in the QR code. The decoded QR code data is sent to the visitor management system through network interfaces such as HTTP/HTTPS/MQTT. The visitor management system determines permissions based on its own business rules. The QR code access controller does not store complete visitor permission rules and only serves as the initiator of verification requests. The visitor management system returns the verification results to the QR code access controller. Based on the returned results, the QR code access controller directly controls the door lock or relay to perform the door opening action through the local I/O interface. In the scanning channel, the QR code access controller serves as an independent access control execution terminal, and its permission judgment relies on the visitor management system. The execution actions are completed locally by the device.
5. Why is this QR code access controlle (all-in-one device) the first choice for upgrading traditional access control in the park
In the upgrade and renovation of access control systems, the best solution is often not the "most advanced", but the "most suitable".
The addition of a Weigen interface to the
QR code access controller may seem like a small technological improvement, but it actually solves the compatibility problem of upgrading traditional card swiping access control to QR code access control. It allows the park to exchange the most modern management methods with minimal cost while retaining the original access control system.
Cyberose, founded in 2014, has 12 years of experience in QR code access control. We are not just a simple access control manufacturer, but provide end-to-end solutions: from hardware design to interface openness, helping customers cope with various application scenarios. Our product has strong stability and adopts modular monitoring (such as scanning codes, swiping cards, and independent network operation), with a dual watchdog design to avoid crashes. In overseas markets, our products comply with privacy regulations, support multi credential compatibility, and assist integrators in building differentiated platforms. Compared to other brands, Cerberus emphasizes openness: it does not require software bundling and provides secondary development protocols such as HTTP/HTTPS and MQTT, allowing your platform to take control of everything. This reduces the total cost of ownership and enhances flexibility and scalability.
If you are facing the problem of outdated access control systems and chaotic visitor management, you may consider this dual-mode solution of "QR code reader+controller". Search for "cyberoce" and ask our official website for a solution.